Joy Stories: Where Blogs Bloom and Businesses Boom!
2000% Increase In Organic Traffic
Notice that beautiful orange line? That's not just a graph; that's a visual representation of happy dances done by the LiteralHumans.com team as we watched their traffic grow month after month. Alongside a 2900% increase in keywords ranking in 1-3 search engine results.
1400% Increase In Ranking Keywords
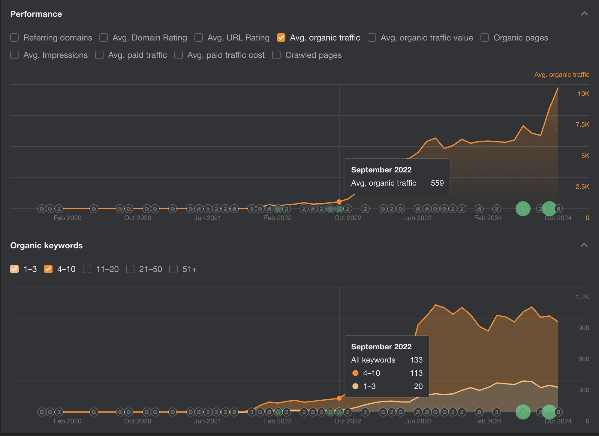
MostLovedWorkplace.com went from whispering in the corner of the internet to being the life of the search party. By 2024, they were ranking for nearly 1,000 keywords with traffic increasing from 559 to over 10,000 since working with BlogJoy.
Explosive Growth For TopApps.ai
In May 2023, we focused on volume for TopApps.ai and the results speak for themselves, from absolute zero to just over 150,000 Avg. organic traffic. In August 2023, TopApps moved on from BlogJoy but then came back to us to reignite that growth we had created for them initially.
We Practice What We Preach
We run multiple startup companies like Quuu.co, Mentioned.ai and more. We'd love to share our knowledge and help you and your business grow just like all our clients from around the world. Since launching Quuu, our domain rating has gone from 0 to 73, this means our content gets ranked faster and higher.
The BlogJoy Advantage
Consistency: AI never sleeps, ensuring a steady flow of content ideas and drafts.
Efficiency: Reduce content creation time without sacrificing quality.
Scalability: Easily ramp up content production as your needs grow.
Human Touch: Retain the nuance, creativity, and industry-specific expertise that only humans can provide.
Our Joy-Packed Plans
Our happiness-packed pricing plans bring smiles to businesses of all sizes, without breaking the bank. From solo entrepreneurs to bustling enterprises, there's a perfect joy-filled plan waiting to make your blog bloom!
Consistent Joy (20x Posts/Month)
New Blog Post 5x Per Week (Mon-Fri)
SEO Keyword Research
Average 3,000 Words Per Post
Internal & External Linking
Research Backed Writing
Images & Videos in Posts
Up to 2 Custom Branded Images Per Post
Google Doc Delivery
Save 50% on price shown using code JOYFUL
Joyful Boost (9x Posts/Month)
9x Blog Posts Per Month
SEO Keyword Research
Average 3,000 Words Per Post
Internal & External Linking
Research Backed Writing
Images & Videos in Posts
Up to 2 Custom Branded Images Per Post
Google Doc Delivery
Save 50% on price shown using code JOYFUL
Get started straight away by choosing a plan above and filling out our onboarding form. Need more info? Book a 15-minute intro call below
Frequently asked questions
Got questions? We've got joyful answers! 😊
Still have questions?
Can't find the answer you're looking for? Enter your email address, We'll get in touch with you ASAP










